太灵通论坛

标题: 刚刚!泰兴市发布《关于有序恢复餐饮(堂食)营业的通告》! [打印本页]

作者: 执扇问佳人    时间: 2020-3-12 10:00
标题: 刚刚!泰兴市发布《关于有序恢复餐饮(堂食)营业的通告》!

关于有序恢复餐饮(堂食)营业的通告

根据当前新冠肺炎疫情防控的形势要求,为进一步满足广大人民群众生活需求,现就做好我市安全有序恢复餐饮(堂食)营业有关事项通告如下:


一、恢复营业时间
  2020年3月12日起。


  二、恢复营业要求
  (一)健全溯源管理。进入餐饮场所一律佩戴口罩,查验“祥泰码”为绿色、经体温检测合格后方可进入,“祥泰码”显示为红色、黄色或无法出示的禁止入内。进店人员一律通过“泰兴市服务业疫情防控信息申报平台”扫“顾客码”逐一登记身份信息,完善全程追溯管理。
  (二)规范就餐安排。提倡预约就餐、错峰就餐、保持合理用餐间距,主动提供公筷公勺,倡导分餐模式。宴会厅一律暂缓使用,每个包间只开放一桌。方桌同排的隔位就坐,对面的错位相坐;圆桌顾客隔位就坐。每桌就餐人数不超过额定座位数的50%。禁止举办3桌及以上群体性聚餐活动。所有餐饮单位营业时间均不得超过22:00。
  (三)加强消毒通风。定时做好工作场所、就餐场所、餐饮容器及附属设施的清洗消毒。每日至少2次自然通风,每次30分钟以上;不能自然通风的可使用机械通风方式。无中央新风系统或自然通风窗口的密闭包厢不得对外开放。

三、强化责任落
  各餐饮业市场经营主体法定代表人为疫情防控和安全生产第一责任人。要在本单位醒目位置公示所有上岗员工轨迹核查结果和“祥泰码”情况、防控措施以及顾客用餐须知,在入口处、收银台等处设置1米间隔线。食品加工制作和餐厨垃圾管理要符合《餐饮服务食品安全操作规范》等相关规定。制定完善好疫情防控应急预案。

  严格落实事中事后管理责任。各乡镇(街道)要严格落实属地管理责任,加强对各经营主体指导服务,按照网格化管理要求,组织村居社区、属地市场监管、卫生监督、城管、公安等部门开展综合执法巡查,督促餐饮服务单位严格落实各项疫情防控、食品安全和安全生产措施,确保指导、管理、服务、检查全覆盖。市餐饮协会要充分发挥行业自律作用,积极配合做好日常监督和指导。

广大市民应积极参与疫情防控工作,发现违反本通告要求的单位和个人及时举报。
  举报电话:110、12345、80962200。

泰兴市新型冠状病毒感染的肺炎
疫情防控领导小组
2020年3月11日

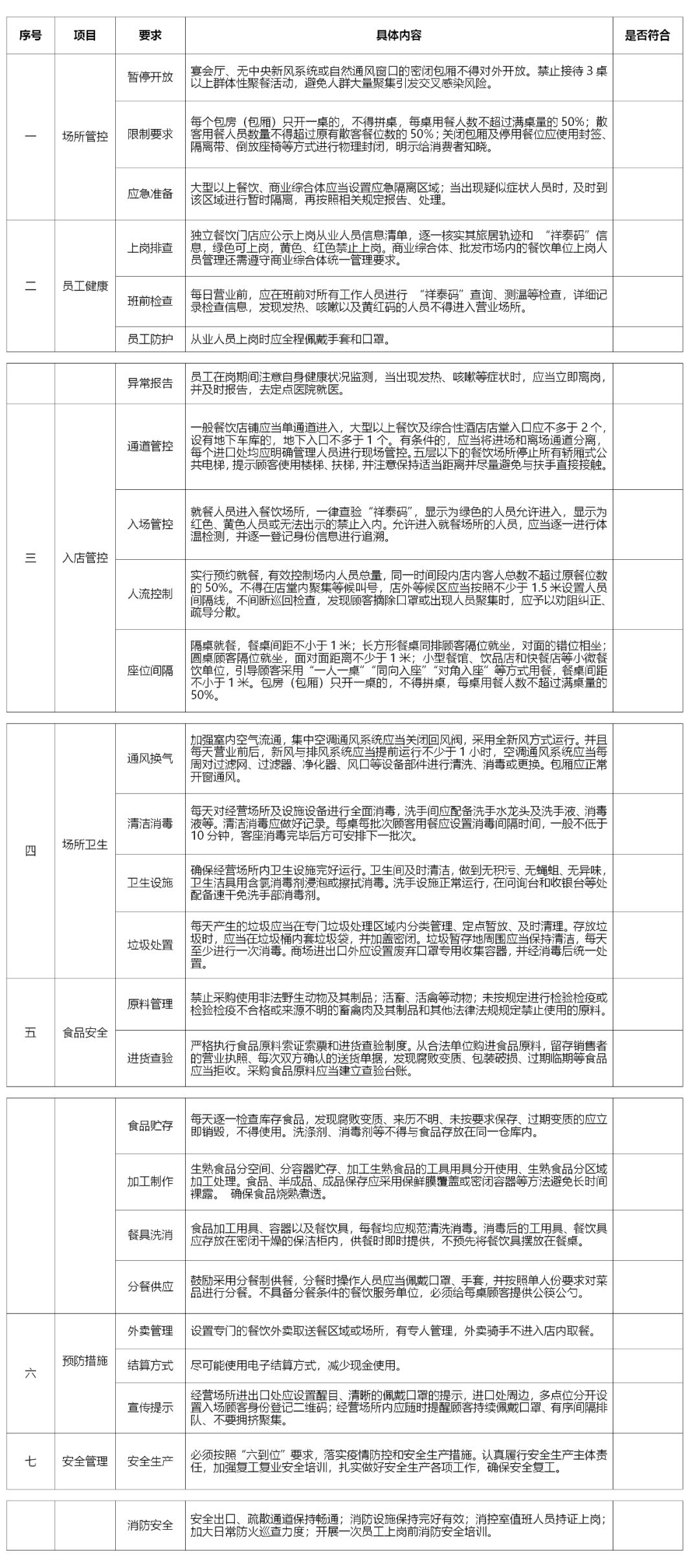
餐饮业疫情防控及食品安全自查清单














作者: 牛奶煮茶    时间: 2020-3-12 10:03
好的,收到
作者: 青裙    时间: 2020-3-12 10:04
再宅几天,我再出门
作者: 水三千    时间: 2020-3-12 10:04
我终于可以点外卖了




欢迎光临 太灵通论坛 (http://bbs.tlt.cn/) Powered by Discuz! X3.2