太灵通论坛

标题: 网传湘雅三院呼吸科主任被9名医护人员实名举报:九大违规问题 [打印本页]

作者: 你咋不上天    时间: 2023-8-10 09:43
标题: 网传湘雅三院呼吸科主任被9名医护人员实名举报:九大违规问题
随着医药反腐的进一步升级,不少院长、书记因此落马。有媒体统计称,截至目前,全国已有至少159名医院院长、书记被查。“其实年年都在查,今年查得特别严。”作为低线城市的一名医药代表,赵梅(化名)也感受到了业内的变化:目前医药重点被查的是医疗器械,“我们这里年初就有好几位院长、副院长被抓,一些医院开始了自纠自查,现在医药代表都不敢进医院。”
近日,一篇长达5页纸的举报信被曝光出来,中南大学湘雅三院呼吸科九名医务人员,联名实名举报科室主任孟婕


举报信称,2020年孟婕从湘雅医院调入湘雅三医院担任呼吸科主任,三年以来,她种种违纪违规行为层出不穷,已经严重影响呼吸科未来发展及声誉。这封长达五页纸的举报信,有理有据,罗列了该科室负责人九大违规问题
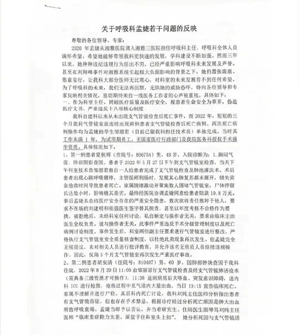
一、作为科室主任,罔顾医疗质量及医疗安全,视患者生命安全为草芥,伪造医疗文书,严重违反十八项核心制度;二、贪名逐利,自定高薪,独揽科室绝大部分横向经费,绩效分配暗箱操作,私设小金库,分配与开单挂钩;三、俨然科室“独裁者”,科室管理“一言堂”,违反民主集中制原则,大搞山头主义,故意规避集体决策,自行决定重大事项和大额资金使用,打压排挤同事,无任何合理理由给多名科室成员考核不及格,导致多人离科;四、在科内搞团团伙伙、拉帮结派、培植个人势力,严重影响科室公平机制;五、职场霸凌,打压排挤同事,孟婕对部分提出不同意见的医务人员态度极其恶劣、简单粗暴,动辄以考评不合格威胁,造成医务人员极大心理伤害,严重影响科室团结与工作氛围;六、并虚作假,欺上瞒下;七、科室管理不善,热衷于搞舆论造势、浮于表面,工作业绩乏善可陈;八、嚣张跋启,视规章制度于无物,严重影响湘雅三医院形象;九、不懂感恩,品格恶劣。
举报信详文:
据中南大学湘雅三院官网:
孟婕教授/二级主任医师,博士研究生导师。现任中南大学湘雅三医院呼吸与危重症医学科主任,器官纤维化湖南省重点实验室主任,曾任中南大学湘雅医院呼吸科副主任。从事呼吸系统疾病临床、科研、教学工作20余年。
此番科室医生联名举报科主任,是确有其事,还是科室成员挟怨诬告,希望官方能给出调查。






欢迎光临 太灵通论坛 (http://bbs.tlt.cn/) Powered by Discuz! X3.2