太灵通论坛

标题: 方案出炉!江苏这些领域施行以旧换新! [打印本页]

作者: 执扇问佳人    时间: 2024-5-11 10:39
标题: 方案出炉!江苏这些领域施行以旧换新!
江苏省政府近日印发《江苏省推动大规模设备更新和消费品以旧换新行动方案》,力争到2027年,工业、建筑、交通、农业、科教、文旅、医疗、能源环境等领域设备投资规模较2023年增长30%左右;重点行业先进产能比重大幅提高,高质量耐用消费品市场份额显著增加,资源回收循环利用水平持续提升。






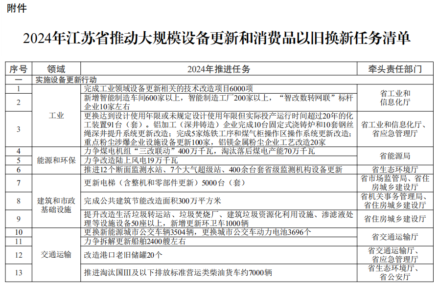
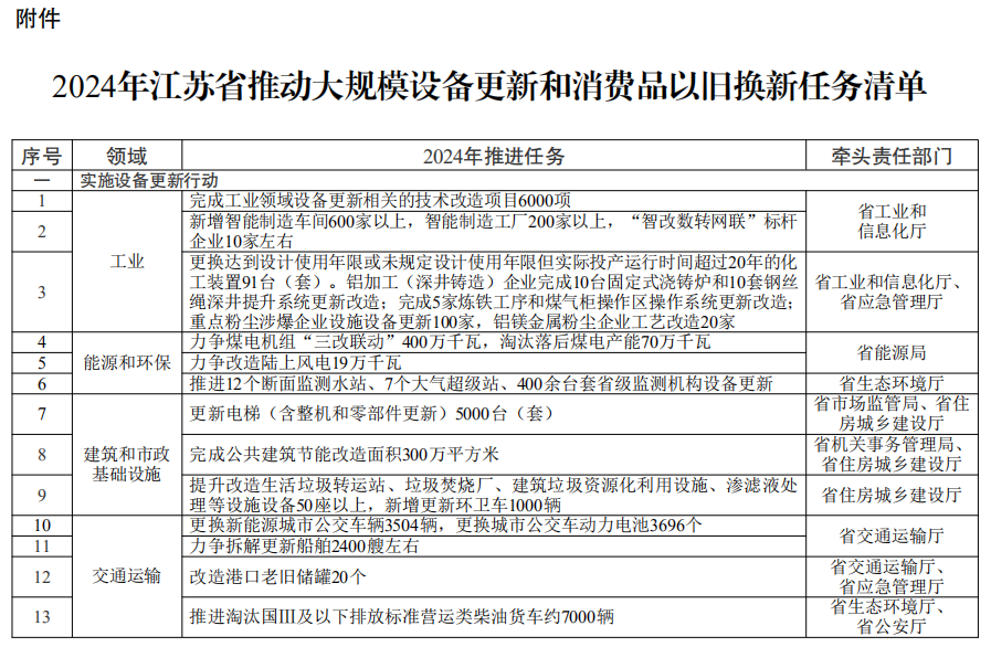
推动制造业设备更新与技术改造方面,聚焦重点行业推动设备更新和技术改造,争取每年组织实施6000个以上技术改造项目。


加快推动设备联网和生产环节数字化改造,打造一批智能制造车间、智能制造工厂和“智改数转网联”标杆企业,加快工业互联网建设和普及应用,到2027年实现规模以上工业企业数字化改造全覆盖并向中小企业延伸,数字化研发设计工具普及率、关键工序数控化率分别超过90%、75%。


提升重点行业用能设备能效水平,应用推广节能、节水、环保等先进技术装备,推动电机、泵、变压器、锅炉等重点用能设备更新换代,到2027年重点行业能源利用效率达到国际先进水平。


加快能源和环保领域设备更新方面,推动煤电机组“三改联动”,争取到2027年累计完成改造规模1000万千瓦以上,淘汰落后煤电产能200万千瓦以上。优化骨干电网建设,到2027年输配电设备更新投资240亿元以上。


鼓励并网运行超过15年或单台机组容量小于1.5兆瓦的陆上风电场开展改造升级。到2027年更新提升78个断面监测水站、4500个大气站点、14个省级监测机构的仪器设备。

推进建筑和市政基础设施领域设备更新方面,推动使用15年以上老旧住宅电梯安全评估及隐患整治,加快更新不符合标准、安全风险高的老旧住宅电梯,到2027年累计更新(含整机和零部件更新)老旧住宅电梯4.5万台。


到2027年完成公共机构既有建筑节能改造面积1000万平方米以上。加快生活垃圾处理设施设备、环卫车辆、建筑垃圾资源化利用设施设备等更新,到2027年完成60条以上既有生活垃圾焚烧厂生产线超低排放改造、400座以上生活垃圾转运站、可回收物分拣中心、渗滤液处理等环卫设施设备提升改造。


推动运输车辆设备更新方面,加大公共领域新能源车辆推广应用,支持老旧新能源车辆和动力电池更新换代,到2027年新能源城市公交车辆占比达到85%,新增和更新新能源城市公交车辆9000辆以上,更换公交车动力电池1.2万个。


鼓励淘汰船龄达到老旧河船年限的内河航运船舶,推动新能源和LNG等动力船舶应用,力争到2027年纯电动内河集装箱船舶投放15艘以上。鼓励新增、更换和改造应用新能源和清洁能源的港口作业机械、港内车辆、海事巡查等装备,到2027年改造老旧储罐200个以上。

推动农业农村装备设备更新方面,淘汰报废老旧农机,加大耕、种、管、收、烘各环节农机装备更新力度,加快高效低耗智能农机推广应用,争取到2027年报废更新农机14.9万台(套)。


到2027年,力争改造提升老旧设施棚室20万亩,实施300个规模养殖场设施设备提档升级,实施30万亩池塘标准化改造,完成2000艘以上渔船北斗终端等设施设备更新改造,改造智能绿色产地烘干中心200个。


推动教育文旅医疗设备更新方面,更新置换一批高校、职业院校(含技工院校)先进教育教学与实习实训设备、科研仪器设备,添置更新一批中小学理科实验室仪器设备、信息化教学设备等,到2027年更新20万台(套)以上。开展索道缆车、游乐设备、演艺设备、景区智能设备等更新提升,推广人工智能、虚拟现实、智能穿戴等技术的应用,到2027年累计更新文旅设施设备60台(套)以上。


推进医疗卫生机构装备和信息化设施迭代升级,鼓励具备条件的医疗机构加快医学影像、放射治疗、远程诊疗、手术机器人等医疗装备和信息化设施更新,到2027年力争更新24万台(套)。


此外,还提出了实施消费品以旧换新行动、回收循环利用行动、实施标准升级行动等。







欢迎光临 太灵通论坛 (http://bbs.tlt.cn/) Powered by Discuz! X3.2