太灵通论坛

标题: 电动车主注意! [打印本页]

作者: 正在刷新    时间: 2024-7-3 16:26
标题: 电动车主注意!
近日
市场监管总局发布公告
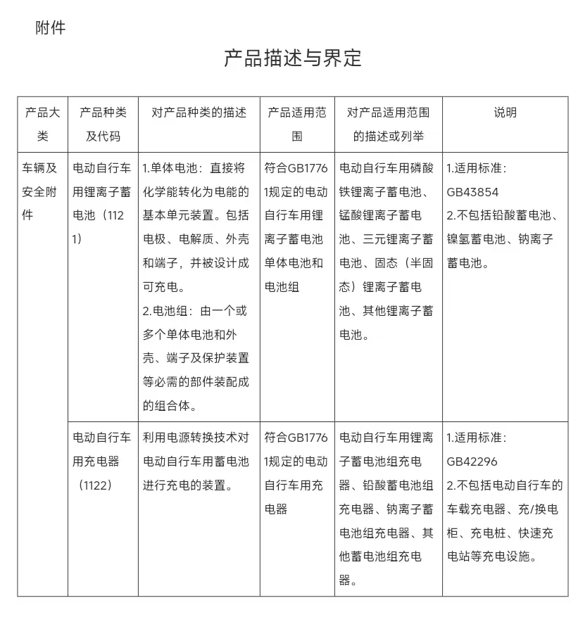
对电动自行车车用锂电池和充电器
实施强制性产品认证管理
(下文简称“CCC认证)

        2025年11月1日后,电动自行车车用锂电池和充电器应当经过CCC认证并标注CCC认证标志,方可出厂、销售。每块锂电池必须标明安全使用年限和永久性唯一性编码。


有关要求公告如下:
        一、自2024年10月15日起,指定认证机构开始受理电动自行车用锂离子蓄电池、电动自行车用充电器(产品描述与界定详见附件)CCC认证委托,按照相应的强制性产品认证实施规则和适用标准开展CCC认证工作。在认证风险可控、保证认证质量的前提下,应积极采信已有合格评定结果,减轻企业负担,便利企业获证。
        二、自2025年11月1日起,电动自行车用锂离子蓄电池、电动自行车用充电器应当经过CCC认证并标注CCC认证标志后,方可出厂、销售、进口或者在其他经营活动中使用。
        三、承担电动自行车用锂离子蓄电池、电动自行车用充电器CCC认证、检测工作的认证机构和实验室另行指定。









欢迎光临 太灵通论坛 (http://bbs.tlt.cn/) Powered by Discuz! X3.2