太灵通论坛
标题:
突然通知:要收费了
[打印本页]
作者:
猫寐
时间:
2024-7-29 08:53
标题:
突然通知:要收费了
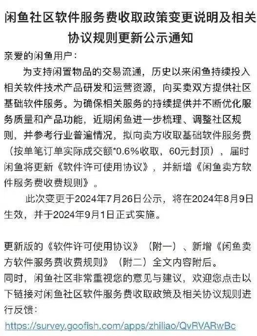
近日,闲鱼发布公示,宣布将面向全体卖家收取0.6%的基础软件服务费(单笔最高收取60元)。同时仅针对同一自然月内,产生的成交订单数量大于10件且累计成交金额大于10000元的卖家,超出后的每一笔订单实际成交额的1%收取软件服务费。
1.jpg
(167.77 KB, 下载次数: 10)
下载附件
保存到相册
2024-7-29 08:53 上传
2.jpg
(89.42 KB, 下载次数: 10)
下载附件
保存到相册
2024-7-29 08:53 上传
该变更将于8月9日生效,并于9月1日正式实施。
欢迎光临 太灵通论坛 (http://bbs.tlt.cn/)
Powered by Discuz! X3.2