太灵通论坛

标题: 规划许可已发!泰州医药高新区将新添一座体育公园...... [打印本页]

作者: 求你了不要    时间: 2024-11-28 09:44
标题: 规划许可已发!泰州医药高新区将新添一座体育公园......
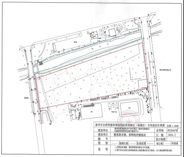
11月18日,泰州市自然资源和规划局发布了泰州医药高新区(高港区)智慧体育公园建设用地规划许可证。


根据项目建设用地规划许可证可以看出,用地位置在野徐镇褚雅社区境内。


用地总面积29497平方米,总建筑面积117.99平方米,土地取得方式为划拨。




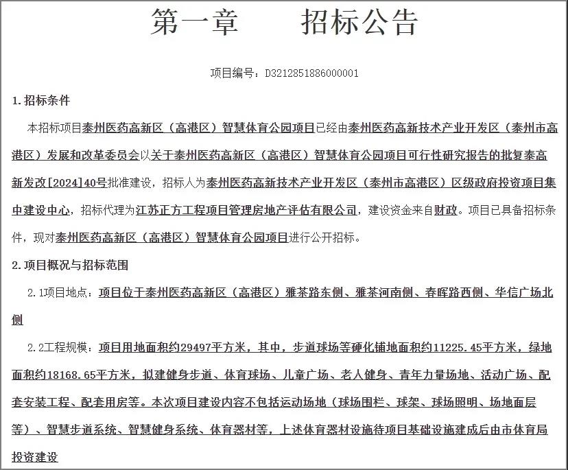
7月23日,泰州市公共资源交易平台发布《泰州医药高新区(高港区)智慧体育公园项目中标结果公告》,扬州三恒建设工程有限公司以3036170.58元中标。




根据招标公告信息,智慧体育公园项目位于泰州医药高新区(高港区)雅茶路东侧、雅茶河南侧、春晖路西侧、华信广场北侧。




项目用地面积约29497平方米,其中步道球场等硬化铺地面积约11225.45平方米,绿地面积约18168.65平方米。


拟建健身步道、体育球场、儿童广场、老人健身、青年力量场地、活动广场、配套安装工程、配套用房等。


本次项目建设内容不包括运动场地(球场围栏、球架、球场照明、场地面层等)、智慧步道系统、智慧健身系统、体育器材等,上述体育器材设施待项目基础设施建成后由市体育局投资建设。
今年上半年,江苏省住建厅确定了2024年“乐享园林”活力空间民生实事任务清单,泰州医药高新区(高港区)智慧体育公园项目成功入选。


项目建成后,将有力推动全区城市体育基础设施建设,让市民实现一站式智慧健身休闲娱乐。









欢迎光临 太灵通论坛 (http://bbs.tlt.cn/) Powered by Discuz! X3.2