太灵通论坛

标题: 羽绒参考价格最新发布!官方:低于这个价格需谨慎 [打印本页]

作者: 習慣沉默    时间: 2024-11-28 11:21
标题: 羽绒参考价格最新发布!官方:低于这个价格需谨慎
近日,央视《财经调查》栏目曝光不法商家以“丝”代“绒”的羽绒制品造假乱象,“7万件羽绒服查出含绒量为0”“造假儿童羽绒服两月卖出6万多件”等羽绒服相关词条也登上各平台热搜。

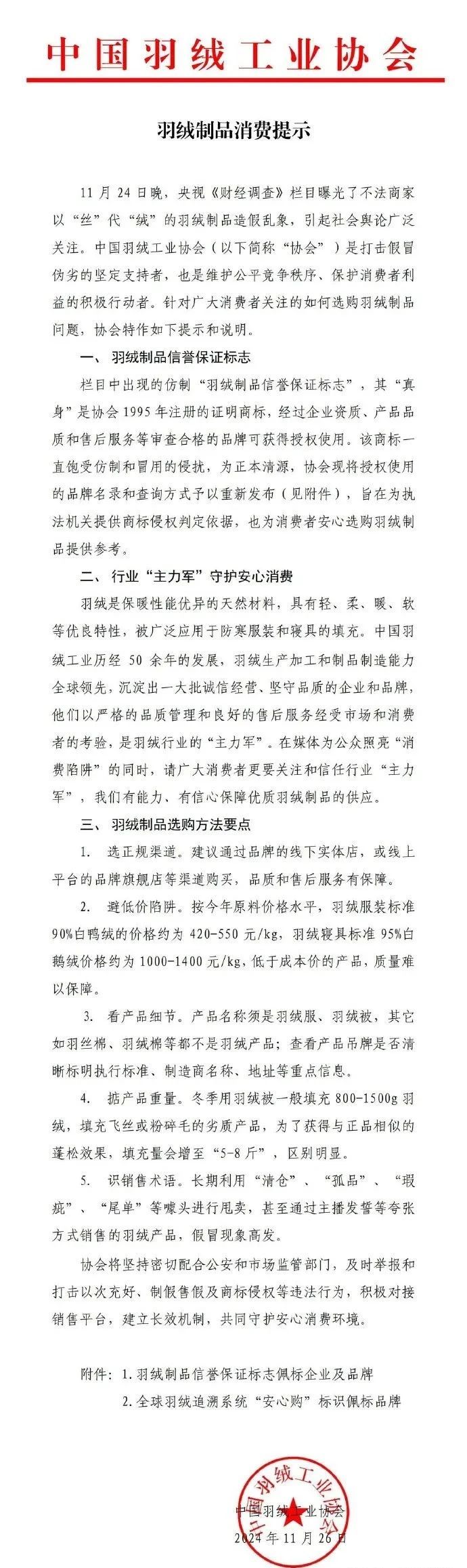
11月26日,中国羽绒工业协会就近期羽绒制品造假乱象发声并发布《羽绒制品消费提示》。

据公告内容,中国羽绒工业协会表示,在选购羽绒制品时,要选择正规渠道,并且要避低价陷阱。“按今年原料价格水平,羽绒服装标准90%白鸭绒的价格约为420至550元/kg,羽绒寝具标准95%白鹅绒价格约为1000至1400元/kg,低于成本价的产品,质量难以保障。”

在产品细节方面,中国羽绒工业协会表示,产品名称必须是羽绒服、羽绒被,其他如羽丝棉、羽绒棉等都不是羽绒产品,同时还要查看产品吊牌是否清晰标明执行标准、制造商名称、地址等重点信息。

在产品种类方面,中国羽绒工业协会表示,冬季用羽绒被一般填充800至1500g羽绒,填充飞丝或粉碎毛的劣质产品,为了获得与正品相似的蓬松效果,填充量会增至“5至8斤”,区别明显。

此外,中羽协还公布了协会现授权使用的品牌名录和查询方式,表示:旨在为执法机关提供商标侵权判定依据,也为消费者安心选购羽绒制品提供参考。






欢迎光临 太灵通论坛 (http://bbs.tlt.cn/) Powered by Discuz! X3.2