太灵通论坛

标题: 新规!最高拘10天罚1000元 [打印本页]

作者: 山晓望晴空    时间: 2025-12-16 10:06
标题: 新规!最高拘10天罚1000元
@铲屎官们
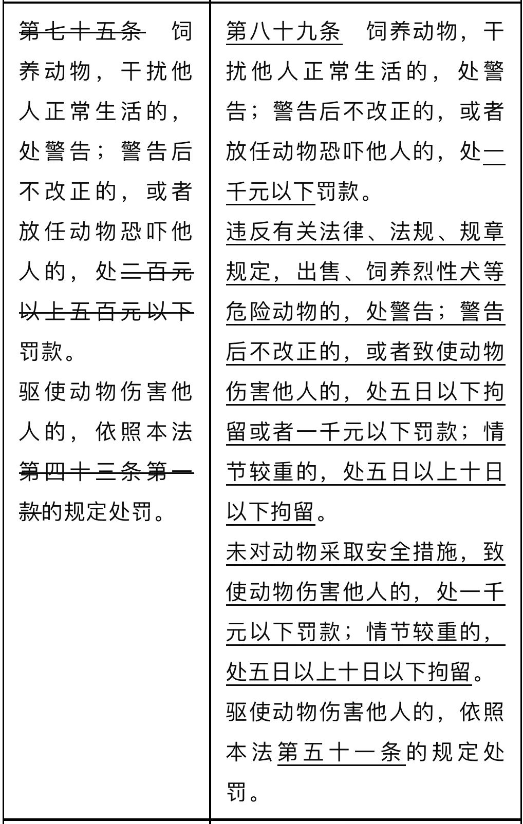
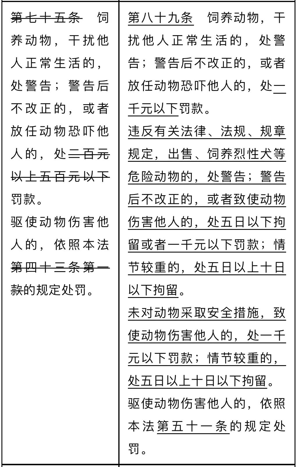
新修订的《中华人民共和国治安管理处罚法》
将于2026年1月1日正式实施
这次修订专门给养犬划了“红线”
从今往后养犬不再是私事
而是关乎公共安全的“法律题”
违规养犬轻则罚款
重则拘留!


那么如何做一个
负责任的文明养犬人呢?
核心就两点——
“管得住” 和 “清得净”


遛狗牵绳
守住爱与责任的“生命线”

牵引绳
是爱与责任的“生命线”
一方面主动避让行人
尤其是老人、孕妇和儿童
是养犬人的基本修养
另一方面
也可以有效防止爱犬
惊跑走失、打架
或发生交通事故


减轻恐慌
是养犬人的责任

当爱犬对路人吠叫
时主人应立即通过
指令、牵引等方式
予以制止而非放任

进入电梯等人员密集场所
主人应将爱犬抱入怀中
或者装入犬笼、戴犬嘴套等方式

[attach]1430390[/attach]

及时清理
一纸袋的举手之劳

狗狗的粪便
不仅影响环境卫生
还可能传播疾病、引发邻里矛盾
随手清理
是文明养犬的“必修课”

出门遛狗请务必随身携带
卫生纸或垃圾袋
在狗狗排便后
主人应立即用袋子
将粪便包起投放到垃圾桶

[attach]1430392[/attach]

如果你是怕狗的行人怎么办?
如果被狗咬伤该怎么办?
请收下这份小贴士↓




遵守规章、文明养犬
让我们和狗狗一
建设和谐、文明的美好城市





欢迎光临 太灵通论坛 (http://bbs.tlt.cn/) Powered by Discuz! X3.2