太灵通论坛

 找回密码
 注册

QQ登录

只需一步,快速开始

查看: 72028|回复: 0
打印 上一主题 下一主题

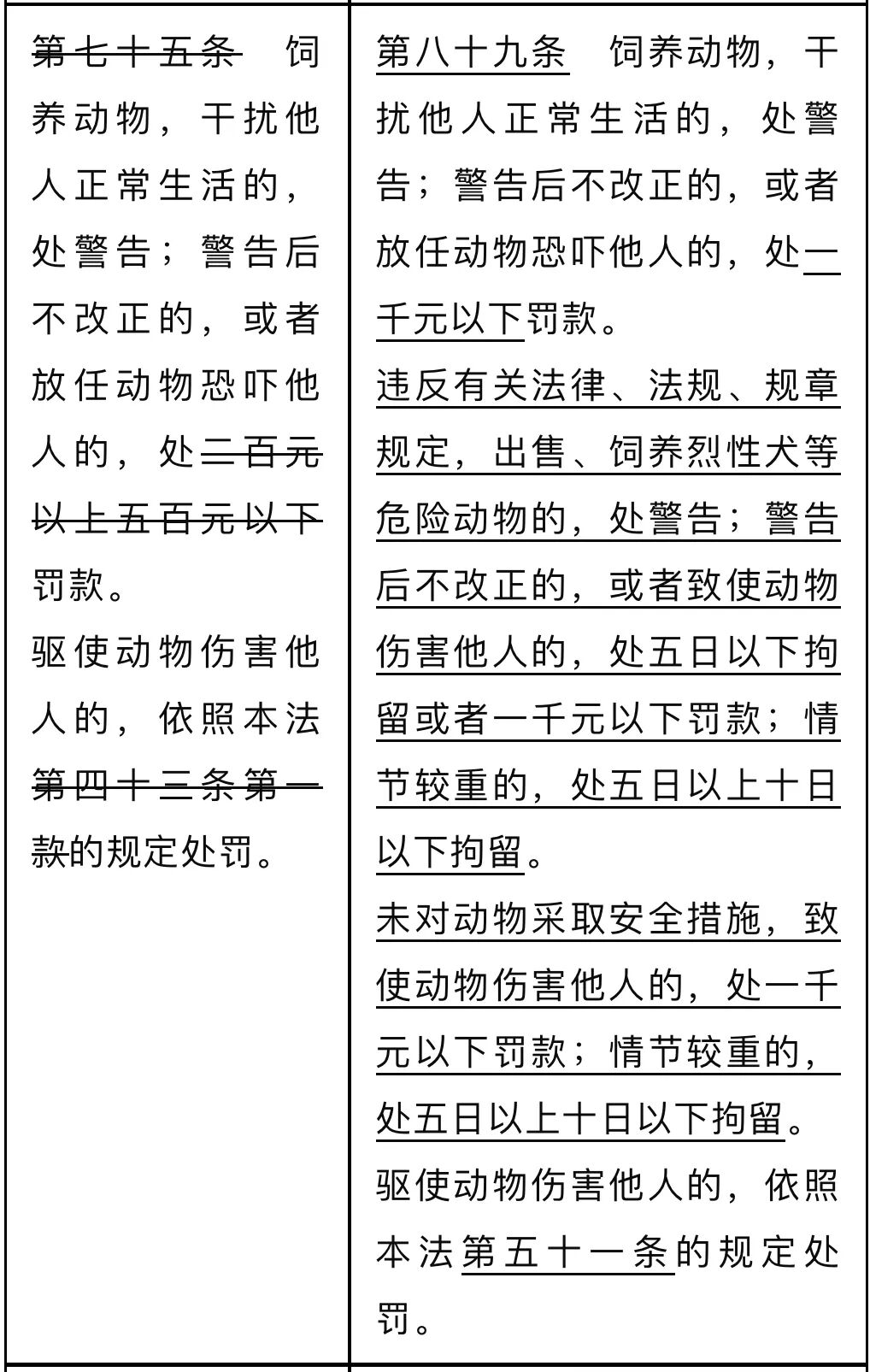
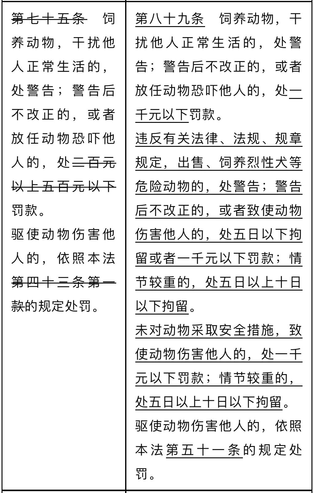
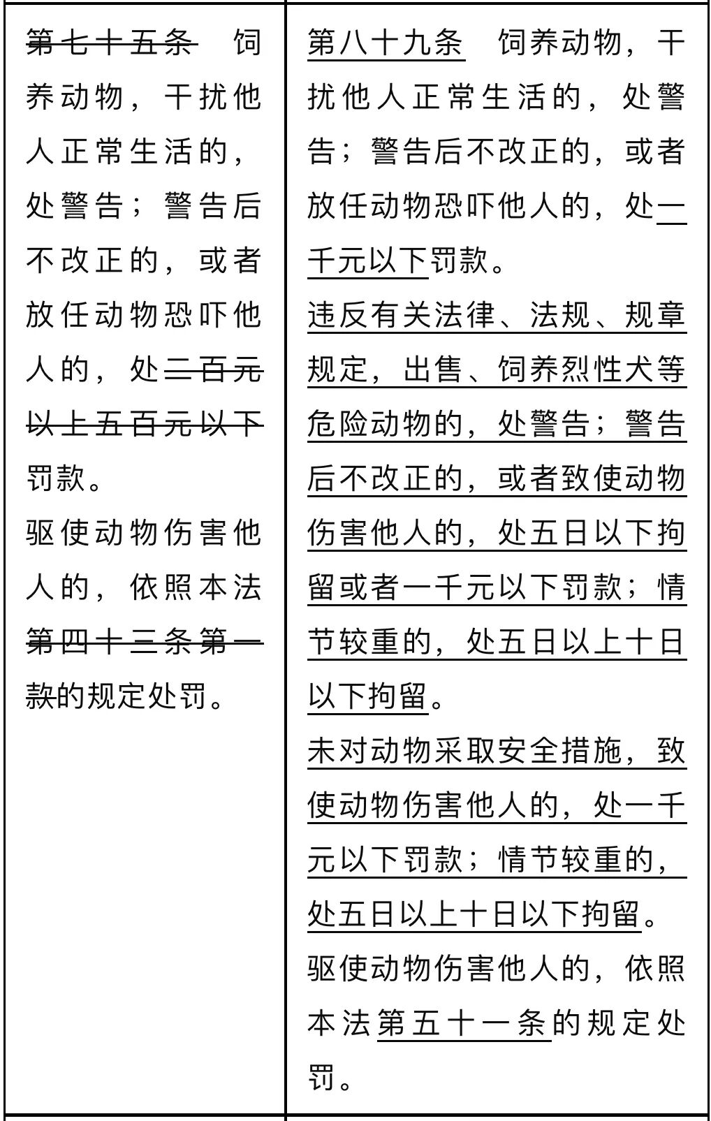
[聚焦民生] 新规!最高拘10天罚1000元

[复制链接]

该用户从未签到

跳转到指定楼层
楼主
发表于 2025-12-16 10:06 | 只看该作者 |只看大图 回帖奖励 |正序浏览 |阅读模式 | 来自广东
@铲屎官们
新修订的《中华人民共和国治安管理处罚法》
将于2026年1月1日正式实施
这次修订专门给养犬划了“红线”
从今往后养犬不再是私事
而是关乎公共安全的“法律题”
违规养犬轻则罚款
重则拘留!


那么如何做一个
负责任的文明养犬人呢?
核心就两点——
“管得住” 和 “清得净”


遛狗牵绳
守住爱与责任的“生命线”

牵引绳
是爱与责任的“生命线”
一方面主动避让行人
尤其是老人、孕妇和儿童
是养犬人的基本修养
另一方面
也可以有效防止爱犬
惊跑走失、打架
或发生交通事故


减轻恐慌
是养犬人的责任

当爱犬对路人吠叫
时主人应立即通过
指令、牵引等方式
予以制止而非放任

进入电梯等人员密集场所
主人应将爱犬抱入怀中
或者装入犬笼、戴犬嘴套等方式



及时清理
一纸袋的举手之劳

狗狗的粪便
不仅影响环境卫生
还可能传播疾病、引发邻里矛盾
随手清理
是文明养犬的“必修课”

出门遛狗请务必随身携带
卫生纸或垃圾袋
在狗狗排便后
主人应立即用袋子
将粪便包起投放到垃圾桶



如果你是怕狗的行人怎么办?
如果被狗咬伤该怎么办?
请收下这份小贴士↓




遵守规章、文明养犬
让我们和狗狗一
建设和谐、文明的美好城市
分享到:  QQ好友和群QQ好友和群 QQ空间QQ空间 腾讯微博腾讯微博 腾讯朋友腾讯朋友
收藏收藏 分享分享 支持支持 反对反对
您需要登录后才可以回帖 登录 | 注册

本版积分规则

公司信息
关于我们
诚聘英才
网站声明
xml地图
用户帮助
会员规则
商务合作
合作方式
商家入驻
联系我们
获取更新
新浪微博
腾讯微博
手机客户端二维码
太灵通微信二维码
泰州 | 房产 | 家装 | 美食 | 论坛 |
关于我们 | 合作方式 | 诚聘英才 | 网站声明 | 联系我们 | 访问统计
Copyright © 2009 - 2019 泰州未来网络科技有限公司. All Rights Reserved
增值电信业务经营许可证:苏B2-20190103 苏ICP备18045299号
太灵通常年法律顾问:江苏戴维律师事务所 陈东 律师 15240200003
网警 信息监察 不良举报