太灵通论坛

 找回密码
 注册

QQ登录

只需一步,快速开始

查看: 7065|回复: 1
打印 上一主题 下一主题

[聚焦民生] 咽喉炎上热搜?专家提醒→

  [复制链接]

该用户从未签到

跳转到指定楼层
楼主
发表于 2023-9-28 09:39 | 只看该作者 |只看大图 回帖奖励 |倒序浏览 |阅读模式 | 来自广东
近日
话题#全国都在咽喉炎吗#
在多个社交平台登上热搜
引发很多人关注和讨论


网友们纷纷留言:
嗓子干、喉咙疼
办公室里咳嗽声不断
原来不止我这样
......




多家医院感染科、儿科专家表示
近期
发热门诊就诊人数有上升趋势

以新冠病毒感染和甲型流感感染为主
患者主要是儿童和年轻人
绝大部分症状较轻

由于临近中秋国庆假期,人口流动量会大幅增加,疫情可能会出现低水平波浪式流行态势,总体来讲,疫情防控形势还是平稳可控的。只要公众及时接种疫苗,做好预防感染措施,就不必紧张。


出现新冠和甲流共同流行?


南方医科大学南方医院疑难感染诊疗中心主任彭劼:“近期,发热门诊就诊量确有增加,主要以呼吸道感染为主,出现了病毒感染和细菌感染共同流行的情况。绝大部分患者是感染了新冠病毒或流感病毒,流感则以甲流为主。”


为何会出现
新冠和流感共同流行的情况?


广州市第一人民医院感染科主任赵祝香分析,正值季节交替,开学后人员流动性和聚集性增加,同时一部分人没有及时接种流感疫苗,感染甲流的概率就会增加。


新冠病毒感染患者之所以增多,彭劼认为,是与新冠病毒流行株中EG.5变异株占比呈上升趋势有关。目前,门诊还是“二阳”患者为主,且大部分患者病情较轻。这是由于EG.5变异株的致病力并没有增强,人体的免疫记忆可以缓冲毒株的毒力。


1. 如何辨别细菌感染还是病毒感染


赵祝香介绍,细菌感染与病毒感染最大的不同是,细菌感染的患者会出现咽扁桃体红肿、化脓,白细胞、中性粒细胞等数值偏高。一般医院会结合血常规检查、抗原检测和临床症状来逐一排查。


2. “刀片嗓”,但新冠和甲流抗原检测却呈阴性?


彭劼表示,除了真的没有感染新冠和甲流外,还有可能是检测出现了假阴性。他解释,由于检测拭子灵敏度不够,或患者病毒载量不够高,就会出现假阴性的情况。因此,若出现严重不适,应及时前往医院进行专业检查。

儿童要谨防链球菌感染


广州市妇女儿童医疗中心儿内科门诊主任、发热门诊主任李淑华:“9月份以来,到发热门诊就诊的儿童以多种病原体感染为主。其中,流感病毒感染数量较上一周有所增多,但并未达到明显的流感高峰。因此,防范病毒感染的同时,也要注意预防细菌感染。”

细菌感染
比较常见的是链球菌感染
↓↓


患者大多会出现喉咙痛、咽扁桃体化脓、淋巴结肿大等,引起咽扁桃体炎、鼻炎、肺炎等,严重情况下,部分患儿会出现内脏损伤。因此,家长要特别重视,避免出现继发损害。


患儿若确定细菌感染,就要进行抗生素治疗。治疗链球菌感染首选的就是青霉素类的抗生素,比如阿莫西林。


咽喉疼痛怎么能缓解?


1. 喝金银花水
无论是感冒还是咽炎导致的嗓子疼,可以泡点金银花水,金银花有很好的清热解毒效果。


2. 高渗盐水漱口
用浓度达到3%-5%的高渗盐水漱口可有效缓解咽痛。咽痛人群居家可将5-6克食盐加入250毫升温开水充分溶解后用以漱口,含于口腔和舌根处20-30秒后将盐水吐出,再用清水漱口。可减轻局部炎症反应以缓解剧烈咽痛,加速康复过程。


3. 吃润喉糖
病毒一般通过鼻腔或喉咙进入体内。含润喉糖时,口腔会分泌更多唾液,有助于抑制喉咙中的微生物。


4. 适当多喝水
饮水有助于咽痛的缓解,还可以让咽部黏膜保持湿润,在一定程度上稀释痰液,利于黏稠痰液的排出。


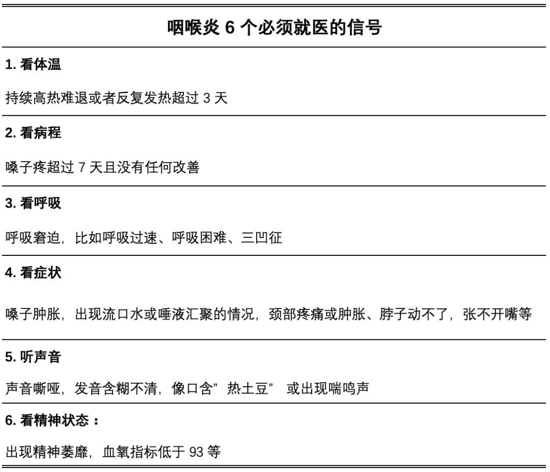
这6种情况一定要及时就医


重度咽喉炎比较罕见,但其有气道梗阻风险,严重可危及生命。因此学会识别危险信号,及时就医,非常重要。
当出现以下6种情况时,意味着引起嗓子疼的疾病可能存在一些风险,需要及时就医:





我们应该如何防护?


彭劼表示,虽然叠加感染新冠病毒和甲流病毒的概率很小,但是中秋国庆假期马上到来,还是要做好个人防护。他建议,公众在乘坐公共交通工具或前往人群密集的室内公共场所时要科学佩戴口罩;保持良好的个人卫生习惯,经常开窗通风,科学锻炼身体,提高机体免疫力;老年人等重点人群接种含XBB变异株抗原成分的疫苗。


针对甲流感染患者,赵祝香建议,确诊后需尽早服用抗病毒药物。此外,公众最好在流感高发季节到来前接种三价灭活流感疫苗、四价灭活流感疫苗和三价减毒活疫苗,以获得最佳保护效果。

分享到:  QQ好友和群QQ好友和群 QQ空间QQ空间 腾讯微博腾讯微博 腾讯朋友腾讯朋友
收藏收藏 分享分享 支持支持2 反对反对

该用户从未签到

沙发
发表于 2023-9-28 19:18 来自手机 | 只看该作者 | 来自江苏
收到来自: Android客户端
回复

使用道具 举报

您需要登录后才可以回帖 登录 | 注册

本版积分规则

公司信息
关于我们
诚聘英才
网站声明
xml地图
用户帮助
会员规则
商务合作
合作方式
商家入驻
联系我们
获取更新
新浪微博
腾讯微博
手机客户端二维码
太灵通微信二维码
泰州 | 房产 | 家装 | 美食 | 论坛 |
关于我们 | 合作方式 | 诚聘英才 | 网站声明 | 联系我们 | 访问统计
Copyright © 2009 - 2019 泰州未来网络科技有限公司. All Rights Reserved
增值电信业务经营许可证:苏B2-20190103 苏ICP备18045299号
太灵通常年法律顾问:江苏戴维律师事务所 陈东 律师 15240200003
网警 信息监察 不良举报