太灵通论坛

 找回密码
 注册

QQ登录

只需一步,快速开始

查看: 4181|回复: 0
打印 上一主题 下一主题

[聚焦民生] 新教材投入使用!

[复制链接]

该用户从未签到

跳转到指定楼层
楼主
发表于 2024-8-8 09:04 | 只看该作者 |只看大图 回帖奖励 |倒序浏览 |阅读模式 | 来自江苏
近日,教育部在网站上公布《2024年义务教育国家课程教学用书目录(根据2022年版课程标准修订)》。2024年9月新学期开学,义务教育各学科起始年级将全面启用根据2022年版课程标准修编的新教材。

教育部指出,根据2022年版义务教育课程标准修订的教材将于2024年秋季学期陆续投入使用。关于新教材使用,教育部前期已作部署,各地正在平稳有序推进。近日,义务教育新修订教材审核程序已完成,道德与法治、语文、历史三科统编教材已通过国家教材委员会审核。


三个要点
1、《2024年义务教育国家课程教学用书目录(根据2022年版课程标准修订)》中的外语类教材配有听力材料、体育与健康教材配有数字演示资源,各地秋季开学后可在国家中小学智慧教育平台免费使用。

2、教育部组织开发了义务教育信息科技教学指南及配套课件,将于2024年秋季学期投入使用,各地可在国家中小学智慧教育平台免费使用。


3、为满足义务教育低视力残疾学生的学习需求,根据《中华人民共和国无障碍环境建设法》,教育部鼓励出版单位以义务教育国家课程教材为母版制作大字版教材,经审定后列入教学用书目录。《2024年义务教育国家课程教学用书目录(根据2022年版课程标准修订)》首次列入了大字版教材,供普通学校随班就读的低视力残疾学生使用。请各地协调有关部门确保精准供给。


为什么要换新教材?
  根据教育部的通知,新教材是根据2022年版课程标准修订。此前,2022版义务教育新课程标准已经出台,对教育目标、教育内容和教学方式提出了新要求。课标是教材的编写依据,教材是实现课标的载体。


  目前的老教材是基于2011版课标编写,因此需要新教材。


2024年秋季哪些年级换新教材?
  此前,教育主管部门在回答家长提问时介绍说,2024年秋季,九年一贯制学科从起始年级换新教材,即小学一年级和初中一年级开始,所谓“九年一贯制学科”,指的是语文、数学这类从一年级到九年级都有的学科;非九年一贯制学科,从起始年级开始使用新教材。所谓“非九年一贯制学科”,指的是历史、物理、化学等,例如,秋季八年级物理就要换新教材。具体以学校通知为准。


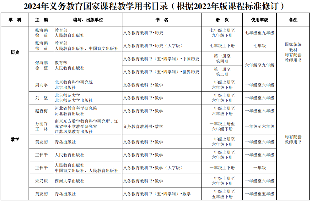
用书目录
以下是教育部公布的2024年义务教育国家课程教学用书目录(根据2022年版课程标准修订)




















分享到:  QQ好友和群QQ好友和群 QQ空间QQ空间 腾讯微博腾讯微博 腾讯朋友腾讯朋友
收藏收藏 分享分享 支持支持 反对反对
您需要登录后才可以回帖 登录 | 注册

本版积分规则

公司信息
关于我们
诚聘英才
网站声明
xml地图
用户帮助
会员规则
商务合作
合作方式
商家入驻
联系我们
获取更新
新浪微博
腾讯微博
手机客户端二维码
太灵通微信二维码
泰州 | 房产 | 家装 | 美食 | 论坛 |
关于我们 | 合作方式 | 诚聘英才 | 网站声明 | 联系我们 | 访问统计
Copyright © 2009 - 2019 泰州未来网络科技有限公司. All Rights Reserved
增值电信业务经营许可证:苏B2-20190103 苏ICP备18045299号
太灵通常年法律顾问:江苏戴维律师事务所 陈东 律师 15240200003
网警 信息监察 不良举报