太灵通论坛

 找回密码
 注册

QQ登录

只需一步,快速开始

查看: 12592|回复: 6
打印 上一主题 下一主题

[聚焦民生] 海陵区关于疫情期间实施人员管控“十个从严”措施的通告

  [复制链接]
  • TA的每日心情
    奋斗
    2017-5-1 09:09
  • 签到天数: 3 天

    [LV.2]偶尔看看I

    跳转到指定楼层
    楼主
    发表于 2020-2-4 22:29 | 只看该作者 |只看大图 回帖奖励 |倒序浏览 |阅读模式 | 来自江苏

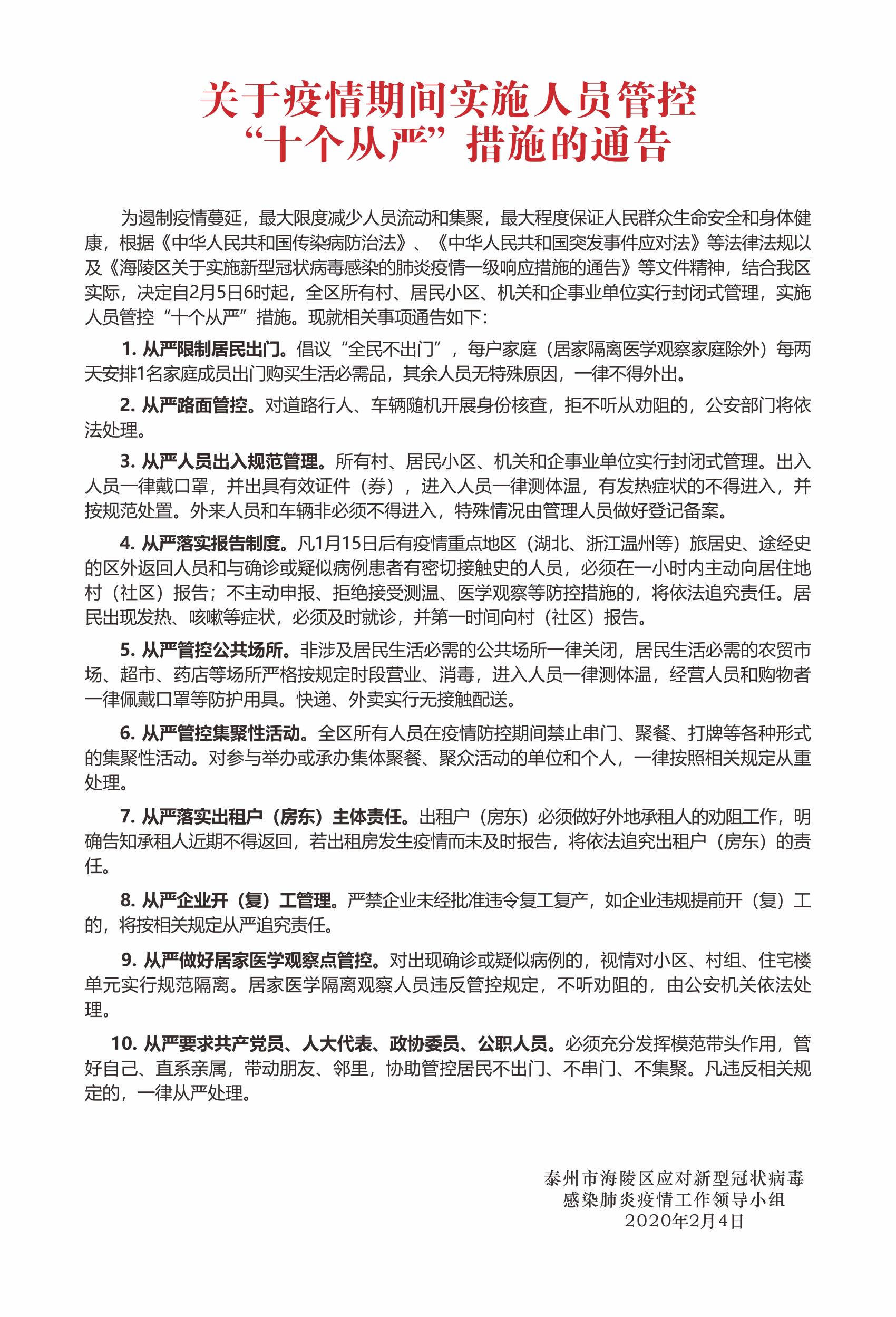
    关于疫情期间实施人员管控“十个从严”措施的通告

    为遏制疫情蔓延,最大限度减少人员流动和集聚,最大程度保证人民群众生命安全和身体健康,根据《中华人民共和国传染病防治法》、《中华人民共和国突发事件应对法》等法律法规以及《海陵区关于实施新型冠状病毒感染的肺炎疫情一级响应措施的通告》等文件精神,结合我区实际,决定自256时起,全区所有村、居民小区、机关和企事业单位实行封闭式管理,实施人员管控“十个从严”措施。现就相关事项通告如下:
    1. 从严限制居民出门。倡议“全民不出门”,每户家庭(居家隔离医学观察家庭除外)每两天安排1名家庭成员出门购买生活必需品,其余人员无特殊原因,一律不得外出。
    2. 从严路面管控。对道路行人、车辆随机开展身份核查,拒不听从劝阻的,公安部门将依法处理。
    3. 从严人员出入规范管理。所有村、居民小区、机关和企事业单位实行封闭式管理。出入人员一律戴口罩,并出具有效证件(),进入人员一律测体温,有发热症状的不得进入,并按规范处置。外来人员和车辆非必须不得进入,特殊情况由管理人员做好登记备案。
    4. 从严落实报告制度。凡115日后有疫情重点地区(湖北、浙江温州等)旅居史、途经史的区外返回人员和与确诊或疑似病例患者有密切接触史的人员,必须在一小时内主动向居住地村(社区)报告;不主动申报、拒绝接受测温、医学观察等防控措施的,将依法追究责任。居民出现发热、咳嗽等症状,必须及时就诊,并第一时间向村(社区)报告。
    5. 从严管控公共场所。非涉及居民生活必需的公共场所一律关闭,居民生活必需的农贸市场、超市、药店等场所严格按规定时段营业、消毒,进入人员一律测体温,经营人员和购物者一律佩戴口罩等防护用具。快递、外卖实行无接触配送。
    6. 从严管控集聚性活动。全区所有人员在疫情防控期间禁止串门、聚餐、打牌等各种形式的集聚性活动。对参与举办或承办集体聚餐、聚众活动的单位和个人,一律按照相关规定从重处理。
    7. 从严落实出租户(房东)主体责任。出租户(房东)必须做好外地承租人的劝阻工作,明确告知承租人近期不得返回,若出租房发生疫情而未及时报告,将依法追究出租户(房东)的责任。
    8. 从严企业开()工管理。严禁企业未经批准违令复工复产,如企业违规提前开()工的,将按相关规定从严追究责任。
    9. 从严做好居家医学观察点管控。对出现确诊或疑似病例的,视情对小区、村组、住宅楼单元实行规范隔离。居家医学隔离观察人员违反管控规定,不听劝阻的,由公安机关依法处理。
    10. 从严要求共产党员、人大代表、政协委员、公职人员。必须充分发挥模范带头作用,管好自己、直系亲属,带动朋友、邻里,协助管控居民不出门、不串门、不集聚。凡违反相关规定的,一律从严处理。
    泰州市海陵区应对新型冠状病毒
    感染肺炎疫情工作领导小组
    2020年2月4日




    分享到:  QQ好友和群QQ好友和群 QQ空间QQ空间 腾讯微博腾讯微博 腾讯朋友腾讯朋友
    收藏收藏 分享分享 支持支持9 反对反对
  • TA的每日心情
    无聊
    2015-9-6 09:37
  • 签到天数: 1 天

    [LV.1]初来乍到

    沙发
    发表于 2020-2-4 22:35 来自手机 | 只看该作者 | 来自江苏
    小编加班辛苦了,刚开完紧急会议
    来自: iPhone客户端
    回复 支持 反对

    使用道具 举报

    该用户从未签到

    板凳
    发表于 2020-2-4 22:55 来自手机 | 只看该作者 | 来自江苏
    到什么时候结束呢?
    来自: iPhone客户端
    回复 支持 反对

    使用道具 举报

    该用户从未签到

    地板
    发表于 2020-2-4 22:56 来自手机 | 只看该作者 | 来自江苏
    小编辛苦啦。现在家里蹲就是最大的支持!
    来自: Android客户端
    回复 支持 反对

    使用道具 举报

  • TA的每日心情
    奋斗
    2017-5-1 09:09
  • 签到天数: 3 天

    [LV.2]偶尔看看I

    5#
     楼主| 发表于 2020-2-5 00:24 来自手机 | 只看该作者 | 来自江苏
    超凡(安利)沛霖 发表于 2020-2-4 22:56
    小编辛苦啦。现在家里蹲就是最大的支持!

    坚决不出门
    来自: iPhone客户端
    回复 支持 反对

    使用道具 举报

  • TA的每日心情
    奋斗
    2017-5-1 09:09
  • 签到天数: 3 天

    [LV.2]偶尔看看I

    6#
     楼主| 发表于 2020-2-5 00:24 来自手机 | 只看该作者 | 来自江苏
    wanting198288 发表于 2020-2-4 22:35
    小编加班辛苦了,刚开完紧急会议

    辛苦啦!
    来自: iPhone客户端
    回复 支持 反对

    使用道具 举报

    该用户从未签到

    7#
    发表于 2020-2-5 07:30 来自手机 | 只看该作者 | 来自江苏
    措施实了,效果一定会更好!
    来自: Android客户端
    回复 支持 反对

    使用道具 举报

    您需要登录后才可以回帖 登录 | 注册

    本版积分规则

    公司信息
    关于我们
    诚聘英才
    网站声明
    xml地图
    用户帮助
    会员规则
    商务合作
    合作方式
    商家入驻
    联系我们
    获取更新
    新浪微博
    腾讯微博
    手机客户端二维码
    太灵通微信二维码
    泰州 | 房产 | 家装 | 美食 | 论坛 |
    关于我们 | 合作方式 | 诚聘英才 | 网站声明 | 联系我们 | 访问统计
    Copyright © 2009 - 2019 泰州未来网络科技有限公司. All Rights Reserved
    增值电信业务经营许可证:苏B2-20190103 苏ICP备18045299号
    太灵通常年法律顾问:江苏戴维律师事务所 陈东 律师 15240200003
    网警 信息监察 不良举报