太灵通论坛

 找回密码
 注册

QQ登录

只需一步,快速开始

查看: 4061|回复: 3
打印 上一主题 下一主题

[聚焦民生] 刚刚!泰兴市发布《关于有序恢复餐饮(堂食)营业的通告》!

[复制链接]
  • TA的每日心情
    奋斗
    2017-5-1 09:09
  • 签到天数: 3 天

    [LV.2]偶尔看看I

    跳转到指定楼层
    楼主
    发表于 2020-3-12 10:00 | 只看该作者 |只看大图 回帖奖励 |倒序浏览 |阅读模式 | 来自江苏

    关于有序恢复餐饮(堂食)营业的通告

    根据当前新冠肺炎疫情防控的形势要求,为进一步满足广大人民群众生活需求,现就做好我市安全有序恢复餐饮(堂食)营业有关事项通告如下:


    一、恢复营业时间
      2020年3月12日起。


      二、恢复营业要求
      (一)健全溯源管理。进入餐饮场所一律佩戴口罩,查验“祥泰码”为绿色、经体温检测合格后方可进入,“祥泰码”显示为红色、黄色或无法出示的禁止入内。进店人员一律通过“泰兴市服务业疫情防控信息申报平台”扫“顾客码”逐一登记身份信息,完善全程追溯管理。
      (二)规范就餐安排。提倡预约就餐、错峰就餐、保持合理用餐间距,主动提供公筷公勺,倡导分餐模式。宴会厅一律暂缓使用,每个包间只开放一桌。方桌同排的隔位就坐,对面的错位相坐;圆桌顾客隔位就坐。每桌就餐人数不超过额定座位数的50%。禁止举办3桌及以上群体性聚餐活动。所有餐饮单位营业时间均不得超过22:00。
      (三)加强消毒通风。定时做好工作场所、就餐场所、餐饮容器及附属设施的清洗消毒。每日至少2次自然通风,每次30分钟以上;不能自然通风的可使用机械通风方式。无中央新风系统或自然通风窗口的密闭包厢不得对外开放。

    三、强化责任落
      各餐饮业市场经营主体法定代表人为疫情防控和安全生产第一责任人。要在本单位醒目位置公示所有上岗员工轨迹核查结果和“祥泰码”情况、防控措施以及顾客用餐须知,在入口处、收银台等处设置1米间隔线。食品加工制作和餐厨垃圾管理要符合《餐饮服务食品安全操作规范》等相关规定。制定完善好疫情防控应急预案。

      严格落实事中事后管理责任。各乡镇(街道)要严格落实属地管理责任,加强对各经营主体指导服务,按照网格化管理要求,组织村居社区、属地市场监管、卫生监督、城管、公安等部门开展综合执法巡查,督促餐饮服务单位严格落实各项疫情防控、食品安全和安全生产措施,确保指导、管理、服务、检查全覆盖。市餐饮协会要充分发挥行业自律作用,积极配合做好日常监督和指导。

    广大市民应积极参与疫情防控工作,发现违反本通告要求的单位和个人及时举报。
      举报电话:110、12345、80962200。

    泰兴市新型冠状病毒感染的肺炎
    疫情防控领导小组
    2020年3月11日

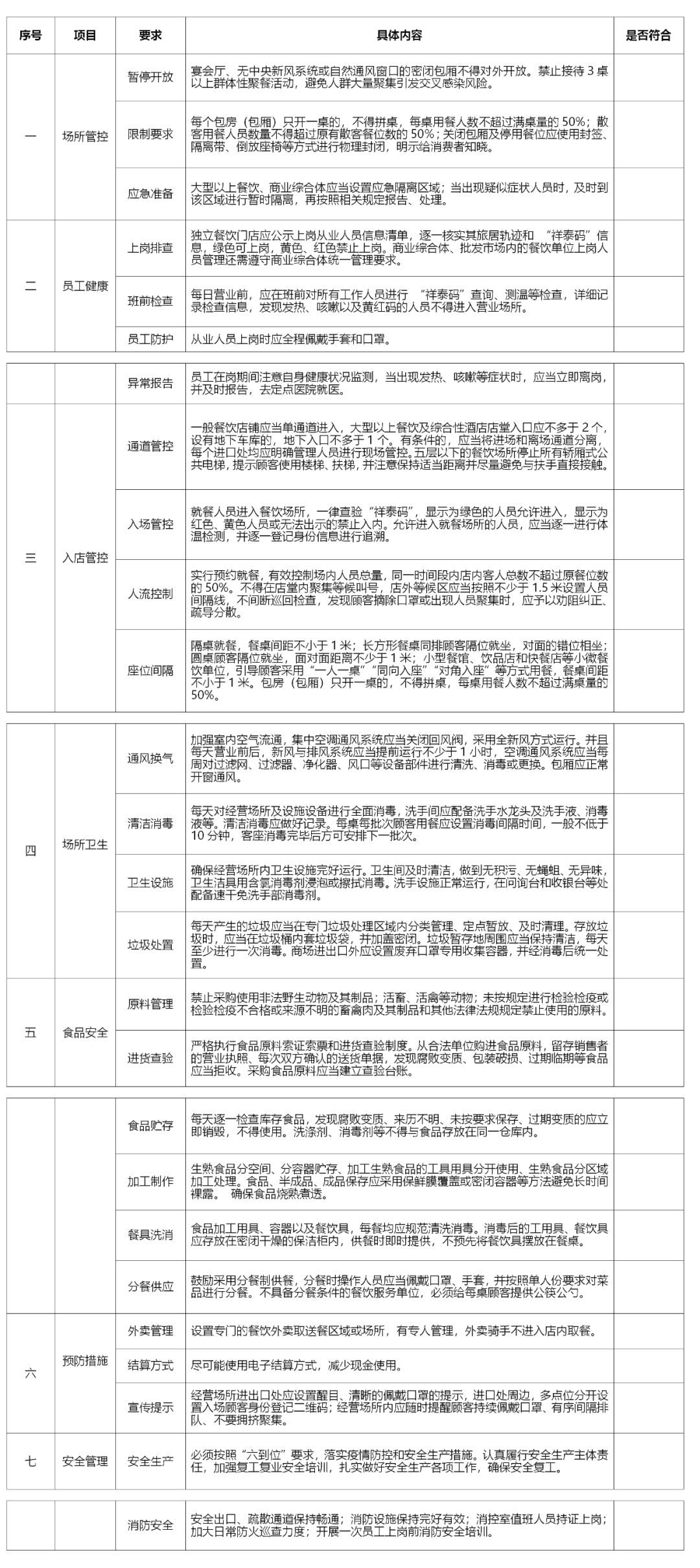
    餐饮业疫情防控及食品安全自查清单













    分享到:  QQ好友和群QQ好友和群 QQ空间QQ空间 腾讯微博腾讯微博 腾讯朋友腾讯朋友
    收藏收藏 分享分享 支持支持 反对反对

    该用户从未签到

    沙发
    发表于 2020-3-12 10:03 | 只看该作者 | 来自江苏
    好的,收到
    回复

    使用道具 举报

    该用户从未签到

    板凳
    发表于 2020-3-12 10:04 | 只看该作者 | 来自江苏
    再宅几天,我再出门
    回复 支持 反对

    使用道具 举报

    该用户从未签到

    地板
    发表于 2020-3-12 10:04 | 只看该作者 | 来自江苏
    我终于可以点外卖了
    回复 支持 反对

    使用道具 举报

    您需要登录后才可以回帖 登录 | 注册

    本版积分规则

    公司信息
    关于我们
    诚聘英才
    网站声明
    xml地图
    用户帮助
    会员规则
    商务合作
    合作方式
    商家入驻
    联系我们
    获取更新
    新浪微博
    腾讯微博
    手机客户端二维码
    太灵通微信二维码
    泰州 | 房产 | 家装 | 美食 | 论坛 |
    关于我们 | 合作方式 | 诚聘英才 | 网站声明 | 联系我们 | 访问统计
    Copyright © 2009 - 2019 泰州未来网络科技有限公司. All Rights Reserved
    增值电信业务经营许可证:苏B2-20190103 苏ICP备18045299号
    太灵通常年法律顾问:江苏戴维律师事务所 陈东 律师 15240200003
    网警 信息监察 不良举报