太灵通论坛

 找回密码
 注册

QQ登录

只需一步,快速开始

查看: 3893|回复: 0
打印 上一主题 下一主题

[聚焦民生] 刚刚,兴化“学区划分”公布

[复制链接]

该用户从未签到

跳转到指定楼层
楼主
发表于 2024-7-17 09:54 | 只看该作者 |只看大图 回帖奖励 |倒序浏览 |阅读模式 | 来自江苏
       为进一步规范城区义务教育公办学校招生行为,确保招生工作规范有序开展,根据《兴化市2024年义务教育学校招生工作意见》,特制定2024年城区义务教育公办学校招生工作实施方案。

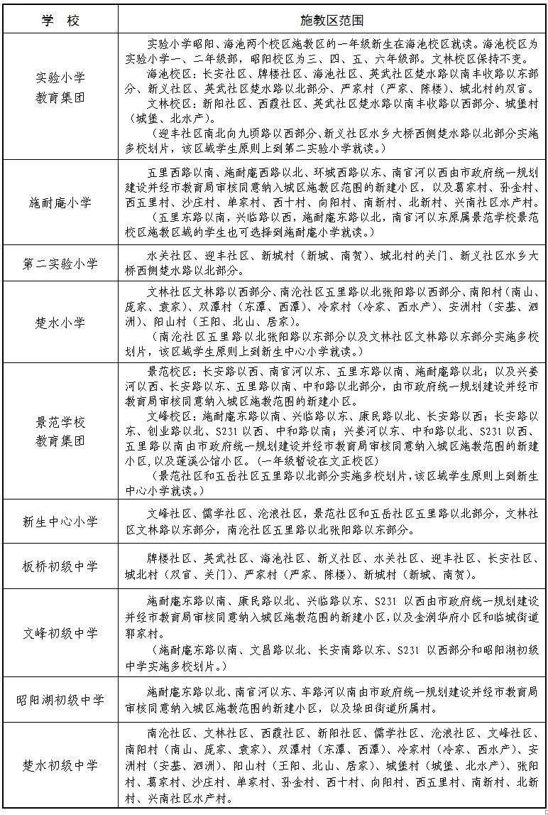
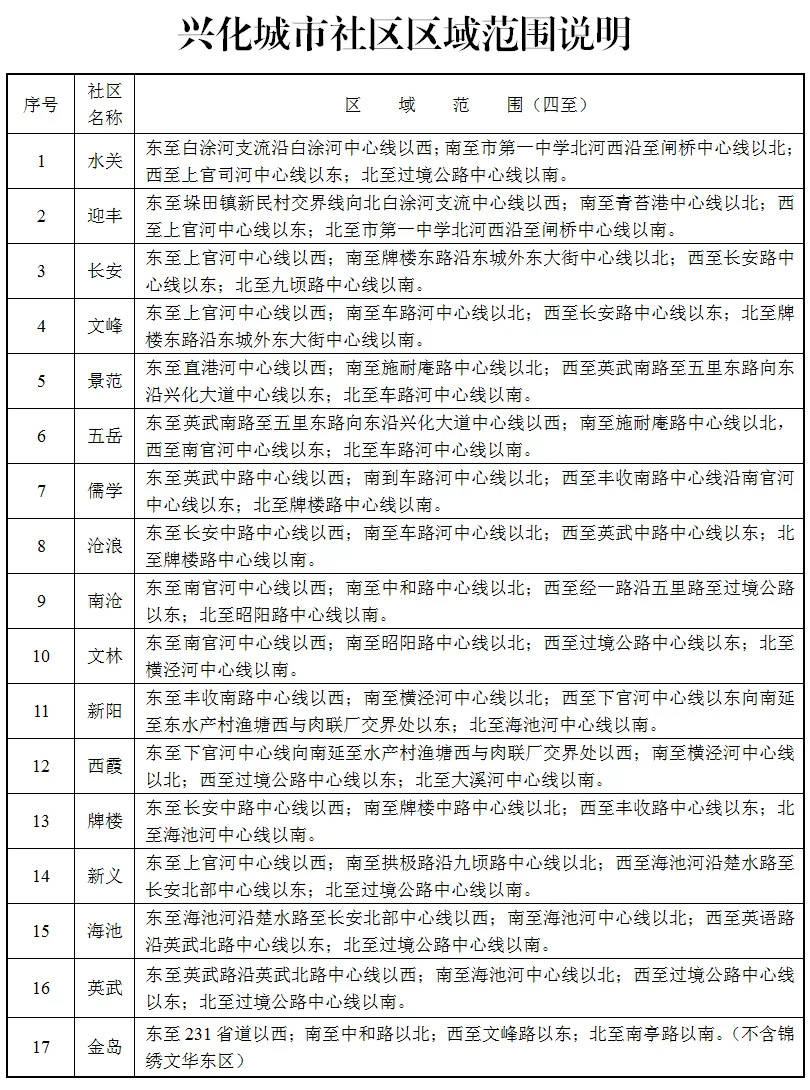
一、施教区范围




注:部分学校示意图以外的施教区域参照《方案》施教范围

二、招生对象


       1.小学一年级:(1)户籍及其法定监护人有效房产在学校施教范围内,且年满6周岁(2018年8月31日及以前出生)的适龄儿童;(2)符合政策要求的流动人口,且年满6周岁(2018年8月31日及以前出生)的适龄儿童。


       2.初中一年级:(1)户籍及其法定监护人有效房产在学校施教范围内,且于2024年6月毕业的小学六年级在籍学生;(2)符合政策要求的流动人口,且于2024年6月毕业的小学六年级在籍学生。

三、施教区确认


       1.学生及其父母(或其他法定监护人)户籍和有效房产是确定其施教区的主要依据。


       2.有效房产的认定条件。


       适龄儿童、少年及其父母(或其他法定监护人)的不动产证(或房产证)是认定房产是否有效的唯一依据。初审登记时,学生监护人须提供合法、有效的不动产证(或房产证)原件。


       如办理房产抵押贷款,须提供不动产登记中心出具的“房屋权属证明”。


       如持祖父母(或外祖父母)不动产证(或房产证),申请就近入学的,必须同时具备如下条件:①父母、学生的户口必须与祖父母(或外祖父母)在同一户籍上。②学生本人及其父母无住房(须提供不动产登记中心出具的无房证明);或者学生的父亲(或母亲)为独生子女,父亲为独生子可以祖父母的房产入学,母亲为独生女可以外祖父母的房产入学。


以下情况不作为入学的依据:


        (1)招生登记前未取得不动产证(或房产证),仅提供购房发票、购房合同的不作为入学依据。学生监护人购买的未交付房产不作为入学依据。
        
        (2)房产与他人共有的,不作为入学依据。


        (3)学生与房屋产权人、户口簿户主非直系关系的,此房产、户籍均不作为入学依据。


        (4)房产性质为纯商业用房的不作为入学依据;车库等附属用房不作为入学依据。


       (5)国家法律法规禁止交易的房产,交易后,不作为入学依据。


       (6)房产买卖,仅提供中介合同或公证书的,不作为入学依据。


       3.以农村集体土地自建房或集资房作为入学依据的,户籍地址必须与房产地址一致。


       4.户籍地址与住房产权证不一致的。
      
       (1)符合户口迁移条件的。在初审登记前办好户口迁移手续后,依照房产地址优先就近入学。


       (2)城区拆迁户未定居,现过渡居住的(须提供房屋征收协议原件),其子女入学按原居住地所在地报名入学。拆迁户已落实居住地的,按现居住地所属学校报名入学。拆迁过程中货币安置的,如在城区有房产,按房产地址就近入学;如在城区无房产,统筹安排至有空余学位的公办学校。


       同一房产原则上6年内只安排一个小学入学学位,3年内只安排一个初中入学学位(同一家庭多胞胎和符合政策的二孩、三孩可以入学)。

四、招生程序

(一)施教区招生


1.网上报名


       为方便广大群众,提高教育服务效能,今年我市城区义务教育学校继续实行线上、线下相结合的报名方式,家长通过手机下载“今日兴化”或“泰州通”APP,进入其操作界面,搜索“阳光招生”进入报名主页,进行网上报名(每部手机只可为1名学生报名)。7月22日—24日网上填报,网上报名所需材料与现场报名一致。


2.现场报名


       未完成网上报名的家庭可以按时到所在施教区学校报名。




       注:1.学生与监护人户籍不在一起的,需提供出生医学证明或公安部门出具的能证明学生与监护人关系的其他材料。2.申请人提供的所有入学相关的证明材料均须原件,涉及户籍、房产的相关材料须同时提供复印件。

3.复核公示


       (1)信息核对(7月30日-7月31日)
城区各义务教育公办学校对本施教区学生信息进行核对,确保身份证号、不动产证(或房产证)号等基本信息准确无误,完成《2024年公办学校新生入学信息登记表》。7月31日前将核对后的《2024年公办学校新生入学信息登记表》报教育科(初中邮箱:xhjyjjk @126.com;小学邮箱:xhsxjk@163.com)。


       (2)资格审核和实地走访(8月1日—8月4日)
城区义务教育公办学校联合公安、不动产中心、社区等部门对学校留存的新生入学档案中材料原件的真实性进行复核,对学生实际居住情况进行走访。对涉嫌伪造、使用虚假证件的,将移交公安机关处理。


       (3)公示时间(8月5日— 8月6日)
经复核,符合入学条件的适龄儿童、少年,城区各义务教育公办学校通过适当形式向社会公示。公示无异议后,各校向适龄儿童、少年或其父母(或其他法定监护人)发放2024年兴化市义务教育公办学校新生入学通知书,并于8月7日前,将施教区内新生招录结果报教育科备案。(初中邮箱:xhjyjjk @126.com;小学邮箱:xhsxjk@163.com


(二)统筹类招生

1.统筹学校


       小学今年原则上统筹到南亭实验学校小学部、垛田中心小学、实验小学文林校区、新生中心小学;初中今年原则上统筹到板桥初级中学九顷校区及兴东校区、楚水初级中学本部及昭阳校区、昭阳湖初级中学、南亭实验学校初中部。


2.现场报名




       注:1.学生与监护人户籍不在一起的,需提供出生医学证明或公安部门出具的能证明学生与监护人关系的其他材料。2.申请人提供的所有入学相关的证明材料均须原件,涉及户籍、房产的相关材料须同时提供复印件。3.符合国家、省市有关政策优抚优待入学的,于8月3日-4日持相关材料到市教育局教育科登记。

(三)补报名安排


       施教区学生8月16日到所在施教区学校报名登记,8月17日学校审核。统筹类学生8月16日到楚水初级中学登记。


(四)统筹类、补录取名单公示


       8月19日-21日。公示无异议后,各校向适龄儿童、少年或其父母(或其他法定监护人)发放《2024年兴化市义务教育公办学校新生入学通知书》。


(五)报到注册


        城区各义务教育公办学校于8月31日组织新生报到注册。




五、工作要求


       1.各校要高度重视,严密组织。校长是学校招生工作的第一责任人,对全校的招生工作负总责。校长要准确把握招生政策,本校的施教区范围及确认标准。学校要建立以校长为组长,各职能部门共同参与的招生工作领导小组。领导小组下设办公室,明确一名中层以上干部担任办公室主任,负责与教育、公安、不动产中心、社区等部门联系沟通,以及材料初审、实地走访等工作的组织协调。初审登记期间,学校要主动与驻地派出所联系,请派出所安排民警驻校,维持秩序。


       2.各校要设立招生工作接待处(或问讯处),安排固定办公场地,明确一名中层以上干部负责接待工作。接待处(或问讯处)要向社会公布招生咨询电话,工作日内必须有人值守,及时答复家长的咨询,接待处理家长的来电、来信、来访,以及与招生有关的其他事项。各校咨询电话及联系人见附件6。


       3.学校组织初审登记和实地走访是招生的关键。各校要组织核查人员认真学习本方案,准确把握施教区确认的标准和招生工作程序。在初审登记过程中,要严格、仔细审查学生及其家长(或其他法定监护人)提供的户籍、房产等材料,甄别材料的真伪。学校不得接受不符合入学条件的学生的档案材料,对初审不合格的,要告知学生及其家长。经材料复核、实地走访,未能通过入学资格审核的,学校要及时告知家长审核结果,耐心解释,说服动员其到相应学校注册入学。负责走访的人员,须深入学生家庭、邻里,充分沟通和了解学生情况。


       4.招生工作政策性强,社会关注度高。各校在招生工作中必须坚持公开、公正、公平的原则,要加强招生政策、招生纪律的宣传。在招生工作中,所有教师、家长都必须严格遵守招生纪律,不得违反国家的有关法律法规。如发现教师、家长、社会人员有组织或参与伪造、买卖、使用虚假证件等违法行为,由公安机关依法处理。
本招生方案中的其他未尽事宜,由市教育局教育科负责解释处理。


咨询电话




分享到:  QQ好友和群QQ好友和群 QQ空间QQ空间 腾讯微博腾讯微博 腾讯朋友腾讯朋友
收藏收藏 分享分享 支持支持 反对反对
您需要登录后才可以回帖 登录 | 注册

本版积分规则

公司信息
关于我们
诚聘英才
网站声明
xml地图
用户帮助
会员规则
商务合作
合作方式
商家入驻
联系我们
获取更新
新浪微博
腾讯微博
手机客户端二维码
太灵通微信二维码
泰州 | 房产 | 家装 | 美食 | 论坛 |
关于我们 | 合作方式 | 诚聘英才 | 网站声明 | 联系我们 | 访问统计
Copyright © 2009 - 2019 泰州未来网络科技有限公司. All Rights Reserved
增值电信业务经营许可证:苏B2-20190103 苏ICP备18045299号
太灵通常年法律顾问:江苏戴维律师事务所 陈东 律师 15240200003
网警 信息监察 不良举报