太灵通论坛

 找回密码
 注册

QQ登录

只需一步,快速开始

查看: 11006|回复: 1
打印 上一主题 下一主题

[聚焦民生] 32名!公开招聘!

  [复制链接]
  • TA的每日心情
    奋斗
    2017-5-1 09:09
  • 签到天数: 3 天

    [LV.2]偶尔看看I

    跳转到指定楼层
    楼主
    发表于 2021-4-4 07:43 | 只看该作者 |只看大图 回帖奖励 |倒序浏览 |阅读模式 | 来自江苏
    招!人!啦!
    泰州学院
    面向社会公开招聘
    32名高层次人才
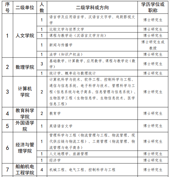
    人才需求信息



    引进待遇


    说明:1.待遇按照“一人一议”的原则,参照上述标准经双方协商一致后,在合同 中约定。
    2.优秀人才特殊补贴标准由学校人才工作领导小组根据应聘人才条件综合 研判确定。
    3.安家费、生活补贴、购房补贴等根据签订的合同予以发放,服务期不少于 8 年,且服务期前 5 年不得调离或辞职。
    4.领军人才、拔尖人才、优秀人才、创新团队的标准可到泰州学院人事处网 站“政策法规”栏中查询《泰州学院高层次人才引进与管理暂行办法》。
    5.引进人才考核按协议中约定执行。

    联系方式

    1.引进政策咨询
    人事处联系电话:80821598、86661696、86667801
    联系人:管老师、苏老师
    2.报名入口
    泰州学院高层次人才应聘报名系统平台 https://rczp.tzu.edu.cn

    分享到:  QQ好友和群QQ好友和群 QQ空间QQ空间 腾讯微博腾讯微博 腾讯朋友腾讯朋友
    收藏收藏 分享分享 支持支持4 反对反对

    该用户从未签到

    沙发
    发表于 2021-4-5 21:54 来自手机 | 只看该作者 | 来自江苏
    招贤纳士
    来自: Android客户端
    回复

    使用道具 举报

    您需要登录后才可以回帖 登录 | 注册

    本版积分规则

    公司信息
    关于我们
    诚聘英才
    网站声明
    xml地图
    用户帮助
    会员规则
    商务合作
    合作方式
    商家入驻
    联系我们
    获取更新
    新浪微博
    腾讯微博
    手机客户端二维码
    太灵通微信二维码
    泰州 | 房产 | 家装 | 美食 | 论坛 |
    关于我们 | 合作方式 | 诚聘英才 | 网站声明 | 联系我们 | 访问统计
    Copyright © 2009 - 2019 泰州未来网络科技有限公司. All Rights Reserved
    增值电信业务经营许可证:苏B2-20190103 苏ICP备18045299号
    太灵通常年法律顾问:江苏戴维律师事务所 陈东 律师 15240200003
    网警 信息监察 不良举报