太灵通论坛

 找回密码
 注册

QQ登录

只需一步,快速开始

查看: 42257|回复: 0
打印 上一主题 下一主题

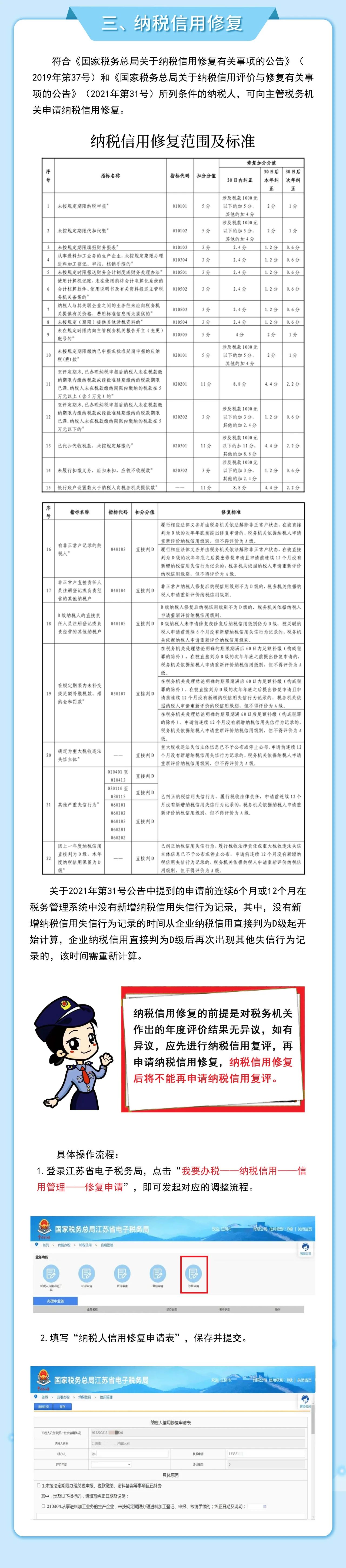
[聚焦民生] 年度纳税信用评价工作已启动!

[复制链接]

该用户从未签到

跳转到指定楼层
楼主
发表于 2024-3-18 10:43 | 只看该作者 |只看大图 回帖奖励 |倒序浏览 |阅读模式 | 来自江苏

分享到:  QQ好友和群QQ好友和群 QQ空间QQ空间 腾讯微博腾讯微博 腾讯朋友腾讯朋友
收藏收藏 分享分享 支持支持 反对反对
您需要登录后才可以回帖 登录 | 注册

本版积分规则

公司信息
关于我们
诚聘英才
网站声明
xml地图
用户帮助
会员规则
商务合作
合作方式
商家入驻
联系我们
获取更新
新浪微博
腾讯微博
手机客户端二维码
太灵通微信二维码
泰州 | 房产 | 家装 | 美食 | 论坛 |
关于我们 | 合作方式 | 诚聘英才 | 网站声明 | 联系我们 | 访问统计
Copyright © 2009 - 2019 泰州未来网络科技有限公司. All Rights Reserved
增值电信业务经营许可证:苏B2-20190103 苏ICP备18045299号
太灵通常年法律顾问:江苏戴维律师事务所 陈东 律师 15240200003
网警 信息监察 不良举报