太灵通论坛

 找回密码
 注册

QQ登录

只需一步,快速开始

查看: 3099|回复: 0
打印 上一主题 下一主题

[聚焦民生] 关于减肥,国家卫健委出手了!

[复制链接]

该用户从未签到

跳转到指定楼层
楼主
发表于 2024-10-22 09:47 | 只看该作者 |只看大图 回帖奖励 |倒序浏览 |阅读模式 | 来自江苏
近日
国家卫生健康委
印发《肥胖症诊疗指南(2024年版)》
这是国内首部
肥胖多学科诊疗的权威指南
速速收藏
↓↓

我国肥胖症患病率持续上升

《指南》指出,近年来,我国超重和肥胖人群的患病率呈持续上升趋势。

其中,成年人的肥胖症患病率达16.4%。在6~17岁的青少年儿童中,超重率和肥胖症患病率分别为11.1%和7.9%。6岁以下儿童的超重率和肥胖症患病率,分别为6.8%和3.6%。

我国人群肥胖症的流行病学特征呈现以下特点:

①男性超重率和肥胖症患病率比例,均高于女性;

②男性肥胖症患病率在35~39岁达到峰值,而女性则为70~74岁;

③超重率和肥胖症患病率存在明显的地域差异,北方地区普遍高于南方地区;

④受教育程度较低的女性超重率和肥胖症患病率较高,男性则相反。

如何判断自己是否肥胖?

体重指数是评估全身性肥胖的通用标准,计算方式为:体重(kg)除以身高(m)的平方。

我国成年人群的标准:

低体重状态:BMI<18.5kg/㎡
正常体重:18.5kg/㎡≤BMI<24kg/㎡
超重:24kg/㎡≤BMI<28kg/㎡
肥胖症:BMI≥28kg/㎡

腰围是反映中心性肥胖的常用指标,基于我国成年人群特点和健康风险评估,正常腰围定义为<85cm(男性)和<80cm(女性),腰围>90cm(男性)和>85cm(女性)即可诊断为中心性肥胖。

根据有关行业标准,对于7岁以下儿童,可以性别年龄别BMI的标准差作为评价方法;对于6~18
岁学龄儿童青少年,可以性别年龄别BMI作为筛查超重与肥胖标准,并与中国成人超重、肥胖筛查标准接轨。

如何科学减肥?

作为多种慢性疾病的重要致病因素,肥胖症已成为我国第六大致死致残主要危险因素。如何科学减肥?《指南》对规范我国肥胖症临床诊疗有哪些作用?一同了解↓

《指南》明确了肥胖症的治疗原则,指出:

1
肥胖症治疗的主要目的
是减少蓄积在体内过多的脂肪;
降低肥胖症相关疾病的发生风险。
2
减重过程中需关注
脱水、肌少症和内分泌系统的变化;
建议每3~6个月,
对减重效果和代谢指标进行评估。
3
减重目标应进行分层设定
对于大多数超重和轻度肥胖症患者,
可设定为在3~6个月之内,
至少将体重降低5%~15%并维持;
对于中、重度肥胖症患者,
则可设定更高的减重目标。

肥胖症的病因复杂,干预治疗手段多样,包括:心理干预、运动干预、临床营养治疗、药物治疗等。《指南》指出,对于肥胖症的诊断和治疗,应当积极倡导“以患者为中心的多学科协作诊疗模式”。

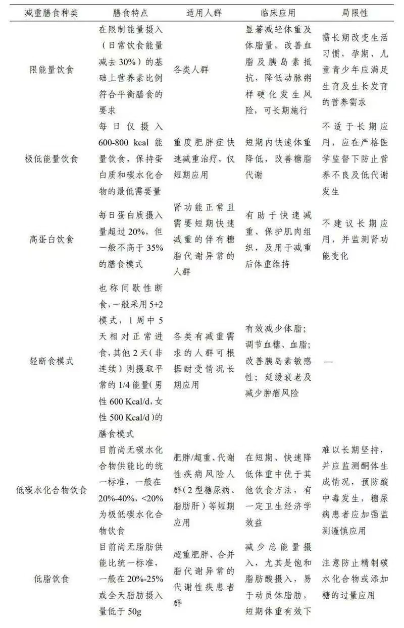
临床营养治疗是肥胖症综合治疗的基础疗法,可分四步,即营养筛查及评估、干预、监测、 营养教育与管理。医学减重膳食是为了满足肥胖症患者的基本能量需求和减重需求而采取的调整营养素比例的膳食方式,主要包括限能量饮食、高蛋白饮食、轻断食模式、低碳水化合物饮食等方式。




医学减重膳食应注意,一种膳食方案并非适于所有肥胖症患者,应根据代谢状态和身体状况在临床营养(医)师指导和临床监测下进行。目前的临床研究显示,如果体重反复波动,可能让寿命更短。

首都医科大学附属北京友谊医院副院长 张忠涛:我们特别强调多学科协作诊疗模式,未来可能会在一些大的医院建立体重管理中心,更方便肥胖患者诊治。

分享到:  QQ好友和群QQ好友和群 QQ空间QQ空间 腾讯微博腾讯微博 腾讯朋友腾讯朋友
收藏收藏 分享分享 支持支持 反对反对
您需要登录后才可以回帖 登录 | 注册

本版积分规则

公司信息
关于我们
诚聘英才
网站声明
xml地图
用户帮助
会员规则
商务合作
合作方式
商家入驻
联系我们
获取更新
新浪微博
腾讯微博
手机客户端二维码
太灵通微信二维码
泰州 | 房产 | 家装 | 美食 | 论坛 |
关于我们 | 合作方式 | 诚聘英才 | 网站声明 | 联系我们 | 访问统计
Copyright © 2009 - 2019 泰州未来网络科技有限公司. All Rights Reserved
增值电信业务经营许可证:苏B2-20190103 苏ICP备18045299号
太灵通常年法律顾问:江苏戴维律师事务所 陈东 律师 15240200003
网警 信息监察 不良举报