太灵通论坛

 找回密码
 注册

QQ登录

只需一步,快速开始

查看: 18412|回复: 0
打印 上一主题 下一主题

[聚焦民生] 规划许可已发!泰州医药高新区将新添一座体育公园......

[复制链接]

该用户从未签到

跳转到指定楼层
楼主
发表于 2024-11-28 09:44 | 只看该作者 |只看大图 回帖奖励 |倒序浏览 |阅读模式 | 来自江苏
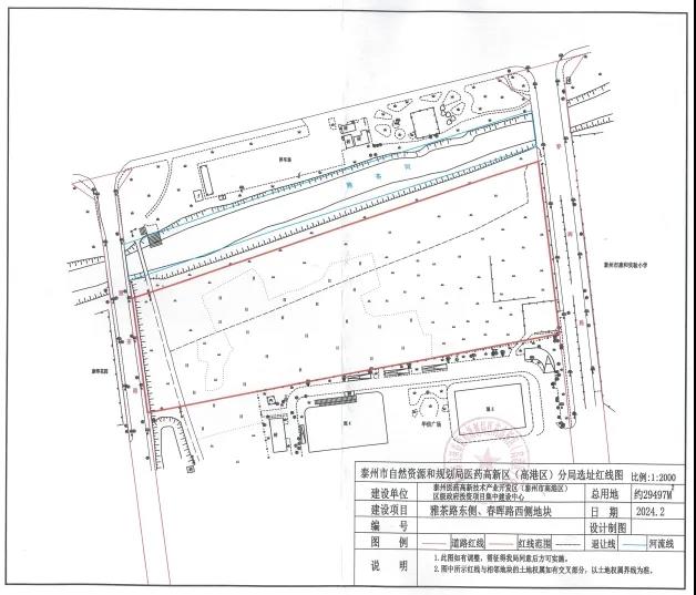
11月18日,泰州市自然资源和规划局发布了泰州医药高新区(高港区)智慧体育公园建设用地规划许可证。


根据项目建设用地规划许可证可以看出,用地位置在野徐镇褚雅社区境内。


用地总面积29497平方米,总建筑面积117.99平方米,土地取得方式为划拨。




7月23日,泰州市公共资源交易平台发布《泰州医药高新区(高港区)智慧体育公园项目中标结果公告》,扬州三恒建设工程有限公司以3036170.58元中标。




根据招标公告信息,智慧体育公园项目位于泰州医药高新区(高港区)雅茶路东侧、雅茶河南侧、春晖路西侧、华信广场北侧。




项目用地面积约29497平方米,其中步道球场等硬化铺地面积约11225.45平方米,绿地面积约18168.65平方米。


拟建健身步道、体育球场、儿童广场、老人健身、青年力量场地、活动广场、配套安装工程、配套用房等。


本次项目建设内容不包括运动场地(球场围栏、球架、球场照明、场地面层等)、智慧步道系统、智慧健身系统、体育器材等,上述体育器材设施待项目基础设施建成后由市体育局投资建设。
今年上半年,江苏省住建厅确定了2024年“乐享园林”活力空间民生实事任务清单,泰州医药高新区(高港区)智慧体育公园项目成功入选。


项目建成后,将有力推动全区城市体育基础设施建设,让市民实现一站式智慧健身休闲娱乐。




分享到:  QQ好友和群QQ好友和群 QQ空间QQ空间 腾讯微博腾讯微博 腾讯朋友腾讯朋友
收藏收藏 分享分享 支持支持 反对反对
您需要登录后才可以回帖 登录 | 注册

本版积分规则

公司信息
关于我们
诚聘英才
网站声明
xml地图
用户帮助
会员规则
商务合作
合作方式
商家入驻
联系我们
获取更新
新浪微博
腾讯微博
手机客户端二维码
太灵通微信二维码
泰州 | 房产 | 家装 | 美食 | 论坛 |
关于我们 | 合作方式 | 诚聘英才 | 网站声明 | 联系我们 | 访问统计
Copyright © 2009 - 2019 泰州未来网络科技有限公司. All Rights Reserved
增值电信业务经营许可证:苏B2-20190103 苏ICP备18045299号
太灵通常年法律顾问:江苏戴维律师事务所 陈东 律师 15240200003
网警 信息监察 不良举报